

长沙市轨道交通集团有限公司对长沙市轨道交通2号线光达站临时档案库房改造项目进行自主竞争性谈判采购,现发布公告,邀请符合条件的单位参与谈判采购活动。
一、项目概况
1.项目名称:长沙市轨道交通2号线光达站临时档案库房改造项目
2.谈判控制价:1669911.37元
3.谈判内容:本工程包括建筑装修、通风空调及防排烟、给排水及消防、低压配电及照明、防灾自动报警、通信系统设备材料的采购、运输、卸货、仓储、施工、安装、调试以及竣工交验、质保服务等全过程,其间包含各检验、试验、验收环节、本项目工程全过程服务、售后服务以及技术文件和图纸的提交,即投标人按交钥匙工程要求对工程实施总承包。具体以用户需求书内容为准。
4.工期:61日历天
二、资格要求
1. 谈判单位须为具有独立法人资格、自主经营、独立核算的公司。须提供营业执照副本原件。
2. 谈判单位须具有建设行政主管部门核发的建筑工程施工总承包三级(含)以上资质。须提供证书原件。
3. 谈判单位须具有有效的施工企业《安全生产许可证》。须提供证书原件。
4. 拟任项目负责人须具有建设行政主管部门核发的建筑工程专业二级(含)以上注册建造师证书,应具备建设行政主管部门核发的B类安全生产考核合格证,提供谈判响应文件递交时间截止前半年内连续三个月有效的社保证明,无在建项目。须提供原件。
5. 谈判单位2014年1月1日以来须承担过单项合同金额80万元(含)以上的建筑工程施工项目业绩。业绩证明材料以同时提供的中标通知书(经行政主管部门备案)、施工合同和工程竣工验收文件(竣工验收证书或单位工程竣工验收记录或竣工验收备案表)为准;时间以工程竣工验收文件中建设单位签字时间为准。
6. 本项目不接受联合体形式参与谈判。
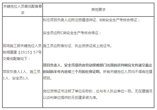
7. 本项目现场施工部关键岗位人员最低配备按《湖南省建设工程施工项目部和现场监理部关键岗位人员配备管理办法》湘建建〔2015〕57号文执行。(详见公告附件)。
8. 湖南省外企业须按照湘建建【2015】190号文件要求办理省外入湘企业基本情况登记(以“湖南省住房和城乡建设网”查询为准)或具有入湘施工登记证(处于有效期内)。
三、报名及竞争性谈判文件的领取
1.报名日期:2017年6 月16 日起至2017年6 月22 日止(节假日除外)
2.报名时间:报名日期每天上午9:00-11:30,下午2:30-5:00(北京时间)
3.报名地点:长沙市雨花区杜花路166号轨道集团大楼1608室
4.报名时须递交单位营业执照副本复印件、单位介绍信原件(格式见附件)、本人身份证原件,上述证件复印件均须加盖单位公章,否则不予受理。
5.报名领取资料:报名后将发放本项目《自主竞争性谈判文件》。
6.联系人:邬利文 联系电话:86850736
2017年 6 月 16 日
附件
关键岗位人员最低配备要求表

注:在项目实施过程中,现场施工部关键岗位人员配备应按《湖南省建设工程施工项目部和现场监理部关键岗位人员配备管理办法》(湘建建【2015】57号文)的规定执行。