

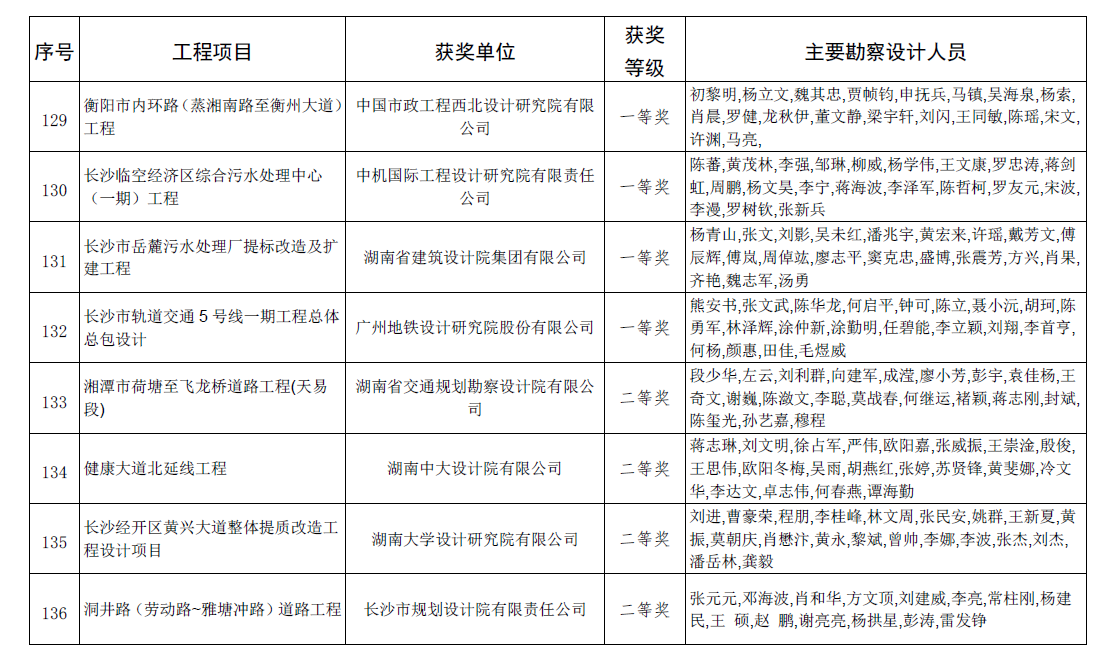
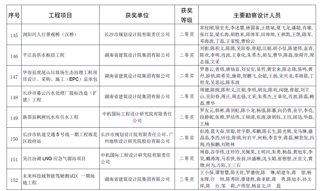
日前,从湖南省勘察设计协会传来喜讯,在2021年度湖南省优秀工程勘察设计奖评选中长沙市轨道交通共计8个项目获奖,其中5号线一期工程总体总包设计荣获优秀市政工程设计一等奖,5号线一期工程KC-1、2标段勘察荣获优秀工程勘察一等奖,5号线一期工程雨花区政府站荣获优秀市政工程设计二等奖,5号线一期工程木桥站等4个项目荣获优秀市政工程设计三等奖,5号线一期工程人防系统设计项目(人防工程)荣获优秀专项设计三等奖。

5号线一期工程线路全长22.5km,均为地下线,为主城区东部的南北向骨干线路,设18座车站,起始站为毛竹塘站、终点站为水渡河站;与1、2、3、4号线共同覆盖长沙南北向、东西向客流主走廊,连接西南-东北向、西北-东南向城市主副中心,一起构成长沙轨道交通线网“米字型构架,双十字拓展”的总体布局。线路于2015年11月正式开工建设,2019年12月30日全线通车试运行,2020年6月28日载客初期运营。取得了显著的经济、社会、环境效益。


5号线换乘站点多、周边控制性建(构)筑物多、多次下穿江河、地质条件较差、下穿已运营地铁线路,具有建设规模大、工程风险高、技术难度大、社会影响深远等特点。本项目在设计技术方案上综合考虑安全性、合理性、可实施性,获国家专利2项,工程设计中充分考虑了该项目的工程特点,采用了多项先进技术,如万家丽广场站采用桥站共建、毛竹塘站存车线双联拱隧道、全线车辆采用永磁牵引系统、采用多项减振降噪和节能运行措施、全线采用BIM技术等,为后续线路建设提供了指导意义。




