

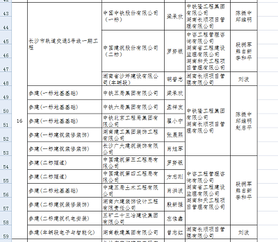
日前,从湖南省建筑业协会传来喜讯,长沙地铁5号线一期工程荣获湖南省建设工程芙蓉奖。

5号线一期工程沿万家丽路布设,呈南北走向,南起雨花区毛竹塘站,途经芙蓉区、开福区,北至长沙县水渡河站,线路长22.5公里,设车站18座,均为地下车站,其中换乘站7座。线路于2015年11月正式开工建设,2019年12月30日全线通车试运行,2020年6月28日载客初期运营。


自项目开工以来,五号线建设公司始终贯彻精品地铁的理念,坚持首件验收、样板引路制度,严把原材进口关、工序报验关、试验检测关等,积极推动已完工程质量缺陷整治,确保了工程质量精品。项目累计荣获全国绿色地铁施工示范工地、湖南省质量标准化工地、长沙市绿色施工工地等各级荣誉近百项。